结构性心脏病病区 - 科室动态 - 正文

尿酸高就要服药吗?

时间:2023-09-28

浏览量:12928

随着社会经济发展,人们生活方式及结构改变,目前尿酸升高人群越来越多,长期尿酸升高除会引起痛风外,还会导致心、肾多个系统疾病,很多人会问那尿酸升高该怎么办,下面我们来一起了解下高尿酸血症。



什么是高尿酸血症

高尿酸血症是指成人在正常嘌呤饮食情况下,非同日2次空腹血尿酸水平超过420umolL。


痛风是指血尿酸水平升高后出现尿酸盐晶体沉积导致关节炎,痛风发作时可出现足、踝部及膝关节等关节红、肿、热、痛及关节活动障碍,长期反复痛风发作会出痛风石,影响关节活动。


图片





尿酸升高必须服药吗

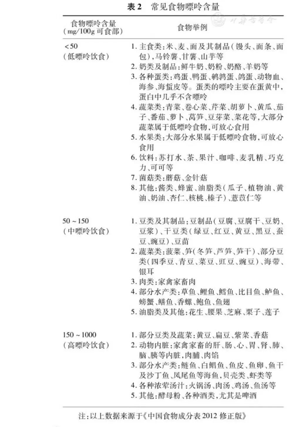
发现尿酸升高人群可先通过非药物方式干预,若控制不佳再考虑药物治疗。非药物方式包括:多吃新鲜蔬菜及含果糖少的水果(如樱桃、草莓、菠萝、西瓜、桃子);避免使用含嘌呤丰富食物(如海鲜、酒类、动物内脏、豆类及豆制品);减肥;适当运动。

图片





哪些人群需要服用降尿酸药物

经过上述非药物方式干预效果不理想人群需采用药物治疗,主要包括以下人群:

  1. 无症状者当尿酸升高超过540umol/L,需要药物治疗,建议将尿酸控制在420umol/L以下;

  2. 痛风性关节炎发作1次或无痛风发作但合并高血压、血糖、血脂升高、肥胖、冠心病人群血尿酸高于480umol/L需启动药物治疗,将尿酸控制在360umol/L以下;

  3. 痛风性关节炎发作≥2次建议尿酸超过420umol/L即开始药物治疗,尿酸控制在300umol/L。




降尿酸药物有哪些

尿酸升高主要为尿酸合成过多或排泄障碍导致其失平衡,药物主要包括以下两类:

减少尿酸合成:别嘌醇:起始剂量50-100mg/天,每2-4周复查尿酸,未达标可每次50-100mg逐渐加量至600mg,;非布司他:起始剂量20-40mg/天,未达标可逐渐加量至80mg,不良反应可出现皮疹及肝肾功损害。

促进尿酸排泄:苯溴马隆,起始剂量25-50mg/天,复查尿酸未达标者可加量至100mg/d,肾功能严重下降(肌酐清除率<20ml/min.1.73m2)及肾结石禁用。


阜外院训

敬业 · 仁爱 · 求实 · 攀登

军队文化

对党忠诚,信念坚定,听党指挥,从大局出发,全心全意为人民服务, 注重团队协作,组织纪律严明

协和文化

协和精神:严谨、求精、勤奋、奉献思想内核:崇尚科学、崇尚知识、 专业态度和专业精神表现方式:凝重、内敛、不张扬、重视口碑效应

精英文化

始终以成为行业内精英医院为奋斗目标以【培养国家级心血管病专家为己任】

患者服务

预约挂号

出诊信息

重点科室

在线留言

医院地址

0871-65199777

返回顶部